Hővédelem hűtőbordára

     

    Sok hőkapcsoló áramkör (termosztát) lelhető fel az interneten. Azonban amikkel én eddig találkoztam, azok jelentős részében a hőmérséklet figyelésére termisztort, vagy valamilyen hő-szenzort alkalmaznak. Ez utóbbi nagyon jó, ha mondjuk 0,05 fokos pontossággal szeretnénk hőmérsékletet mérni. Na de! Mindez nem sokat ér, hogyha a mérendő közeg és a hőmérő eszköz közt nem biztosított a jó termikus kapcsolat. A termisztorok és a hő-szenzorok tokozása (pl. TO-92) nem olyan, hogy azt könnyen és jó termikus kapcsolatot biztosítva felszerelhető legyen például egy hűtőbordára.

     

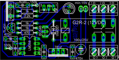
    Az itt szereplő áramkör hőmérsékletet figyelő alkatrésze egy MBR10100-as típusú TO-220-as tokozású schottky dióda. Az áramkört célzottan hűtőborda hőmérsékletének figyelésére terveztem. A TO-220-as tokozásnak hála a dióda könnyen szerelhető a hűtőbordához és a fém jó termikus kapcsolatot biztosít.

     

    Az áramkör működése:

     

    A "TAP" csatlakozón kerül az egyenfeszültség az áramkörre. IC2 (7812) előállítja a stabil 12V-os tápfeszültséget. Ebből a VR1 (TL431) előállítja a 2,5V-os referencia-feszültséget. Erről a feszültségről van táplálva az R2, P1 és R4 alkatrészekből álló osztó, illetve ez a referencia-feszültség nyitja ki R5 áramkorlátozó ellenálláson keresztül a D1 hőmérséklet-figyelő diódát, ami a figyelendő felületre szerelendő (hűtőborda). A P1 helitrimmer segítségével azt a hőmérséklet értéket tudjuk meghatározni, aminél az áramkörnek kapcsolnia kell. A trimmerről a feszültség az IC1A nem invertáló lábára kerül, a D1-en mérhető feszültség pedig az invertáló lábra. A szilícium félvezetők P-N átmeneteinek a nyitófeszültsége Celsius fokonként kb. 2,2mV-ot csökken. A hőmérséklet figyelése az áramkörben ezen az elven alapszik. Azért használtam az áramkörben 'normál' dióda helyett shottky-t, mert ezeken a hőmérséklet-változásra arányaiban sokkal dinamikusabban változik a nyitófeszültség és ezért könnyebb komparálni. A D1 schottky diódán mérhető feszültség (nyitófeszültség) a hőmérséklet emelkedésével csökkenni kezd. IC1A komparátorként működik; amint a D1 diódán lévő feszültség a helitrimmerrel beállított érték alá csökken, a kimenete H szintű lesz, amit LED jelez. Emellett T1 kinyit és J1 relé meghúz. Ez az állapot mindaddig fennáll, amíg a hűtőborda hőmérséklete nagyobb mint amit a P1 helitrimmerrel beállítottunk. Ha a borda lehűl, akkor a LED elalszik és a J1 relé elenged. A relé érintkezőit sokféle célra felhasználhatjuk. Például bekapcsolhatunk vele egy hűtőventillátort, vagy egy erősítő esetén lekapcsolhatjuk a hangszórókat vagy a tápot, vagy mondjuk egy tápegység esetén ha túl forró borda, akkor lekapcsolhatjuk a táp kimenetét.

    Szimulátorban az alábbi feszültség-értékek mérhetőek az MBR10100-as diódán a hőmérséklet függvényében:

     

    Hőmérséklet MBR10100-on mérhető feszültség
    25C° 265,7mV
    30C° 244,77mV
    40C° 202,92mV
    50C° 161,22mV
    60C° 120,19mV
    70C° 81,33mV
    80C° 47,89mV
    90C° 23,99mV

     

    Az áramkörben lévő értékekkel a helitrimmerrel 33,91mV-tól 188,04mV-ig lehet állítani a komparátor nem invertáló lábán lévő feszültséget. Így elvileg kb. 42C°-tól 85C°-ig állítható a kapcsolási hőmérséklet. A gyakorlatban az alkatrészek szórása miatt természetesen kis eltérés van, de méréseim alapján a szimulátorban kapott eredmények elég reálisak.

     


     

    Az áramkör megépítése:

     

    A nyáktervet készítsük el, ha vasalásos technikát választjuk akkor arról ITT bővebben olvashatunk. A nyákterv mérethelyes kinyomtatásában segít EZ a kis leírás. A nyákot ez utána fúrjuk ki, ügyelve arra hogy a sorkapcsoknak, a relének, a D1, D2-nek és az IC2-nek nagyobb furatra van szüksége. Ha a furatokkal megvagyunk, akkor ültessük be az alkatrészeket, méret szerinti sorrendben az ellenállásokkal és D2-vel kezdve. Utána következnek a kondenzátorok, a TL431, az LM358 és a BC546. Végül ültessük be a "TAP" csatlakozót, a két sorkapcsot, a helitrimmert, a 7812-t, a ledet, az MBR10100-at és legvégül a relét.

     

    A nyák elkészítéséhez szükséges képek (nagyobb felbontásért katt a képekre!):

     


     

    Az áramkör élesztése:

     

    Az áramkört egyenlőre ne szereljük fel a hűtőbordára. A tápfeszültséget ez előtt kapcsoljuk az áramkörre. A tápfeszültség ráadása után a lednek nem szabad világítania és a relének elengedve kell maradnia. (A helitrimmer osztásarányát úgy állítottam be, hogy kb. 42 és 85 fok közti kapcsolási hőmérsékletet lehessen beállítani. Feltételezem, hogy ekkora hőmérséklet nincs a helyiségben az élesztés során.) Az áramkör különösebb élesztési folyamatot nem igényel, de ha netán mégsem működne, akkor a következőket ellenőrizzük:

    A helitrimmert eltekergetve ellenőrizzük, hogy az LM358 3-as lábán a feszültség változik. Ez után tekerjük el abba a végállásába, ahol a 3-as lábon a legnagyobb feszültséget mérjük. Ez után mérjük meg, hogy mekkora feszültség van az LM358 2-es lábán! Majd a D1 diódát kezdjük el melegíteni például úgy, hogy hozzáérünk a forrasztópáka hegyével. Közben figyeljük, hogy a 2-es lábon a feszültség csökken-e. Ha csökken, akkor a melegítés hatására kis idő múlva a lednek ki kell gyulladnia és a relének meg kell húznia. Ez után hagyjuk hűlni az MBR10100-at és figyeljük meg hogy a LED elalszik-e és a relé elenged-e.

    Ha megbizonyosodtunk az áramkör helyes működéséről, akkor szereljük azt a figyelendő felületre. A D1 diódát a nyáklap szélére terveztem így nem szükséges azt a paneltól elvezetni, de ha a konstrukció úgy kívánja akkor bátran elvezethetjük. Igyekezzünk, hogy (termikusan!) a lehető legközelebb szereljük a D1 diódát a melegedő alkatrészhez (végtranzisztor, teljesítmény-erősítő IC...). D1 dióda és a hűtőborda közé tegyünk csillám szigetelőt és hővezető pasztát. Ha úgy tartja kedvünk, akkor a hővédelem ledjét kivezethetjük a készülékünk előlapjára is, hogy lássuk ha leold/bekapcsol a hővédelem.

     


     

    Végezetül pár kép és egy videó az áramkörről:


    {youtube}b4YZzuMiBTY|445|364|0{/youtube}


    Please publish modules in offcanvas position.